Número Browse:22 Autor:editor do site Publicar Time: 2026-03-31 Origem:alimentado
Em 11 de março de 2026, o Ministério da Indústria e Tecnologia da Informação emitiu um anúncio aprovando oficialmente a publicação de 453 padrões da indústria, incluindo 'JC/T 2962-2026 Quota de ingestão de água para materiais de impermeabilização de edifícios' e 'JC/T 2963-2026 Water-Saving Enterprises' Waterproofing Materials Industry Standards', fornecendo suporte técnico importante para o verde, baixo carbono, economia de água e desenvolvimento eficiente da indústria de materiais de construção. Jiangsu Canlon Building Materials Co., Ltd., como unidade principal participante, participou profundamente na elaboração de ambas as normas , contribuindo significativamente para a padronização do uso da água e a sistematização da conservação da água na indústria com sua força técnica e experiência prática.
Os dois novos padrões específicos da indústria para materiais de impermeabilização lançados desta vez concentram-se na gestão do uso da água na produção e na construção de empreendimentos que economizam água. Eles preenchem as lacunas nos padrões da indústria para gestão de cotas de uso de água e sistemas de avaliação de economia de água, e são de grande importância para promover a transformação verde da indústria de materiais de impermeabilização de construção e melhorar a eficiência da utilização de recursos.
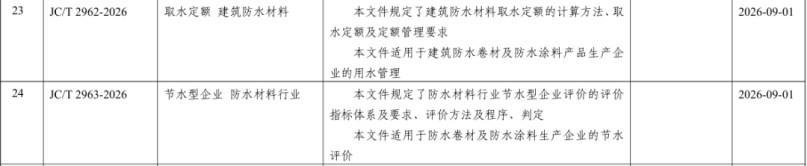
JC/T 2962-2026 'Quota de extração de água para materiais de impermeabilização de edifícios' estipula claramente o método de cálculo, indicadores de cotas de extração de água e requisitos de gerenciamento de cotas para cotas de extração de água para materiais de impermeabilização de edifícios. É aplicável ao gerenciamento de água de todo o processo dos principais fabricantes de produtos, como construção de membranas de impermeabilização e revestimentos impermeáveis, e regulará efetivamente o comportamento de uso de água das empresas e orientará a indústria a extrair água de forma racional, usar a água de forma eficiente e economizar água.
JC/T 2963-2026 'Empresas que economizam água na indústria de materiais impermeabilizantes' estabelece um sistema de índice de avaliação para empresas que economizam água na indústria de materiais impermeabilizantes, esclarece requisitos de avaliação, métodos, procedimentos e regras de julgamento e abrange fabricantes de membranas impermeáveis e revestimentos impermeáveis. Ele fornece uma base unificada para a indústria realizar a criação, avaliação e gestão hierárquica de empresas que economizam água e ajuda as empresas a acelerar a transformação tecnológica e as atualizações de gerenciamento para economizar água.
Como empresa líder na indústria de impermeabilização de polímeros da China, a Canlon sempre aderiu aos conceitos de fabricação verde e desenvolvimento sustentável e participou ativamente na elaboração de padrões industriais. A sua participação na elaboração de duas normas fundamentais de poupança de água não só demonstra a força técnica da empresa na produção verde e na gestão da água, mas também destaca a sua responsabilidade e compromisso em liderar a indústria rumo a um desenvolvimento de baixo carbono e de alta qualidade.
O lançamento e implementação dos dois padrões marcam uma nova etapa na indústria de materiais de impermeabilização de construção da China , caracterizada pelo uso padronizado da água, avaliação sistemática e conservação padronizada da água. Isto promoverá ainda mais a eliminação da capacidade de produção obsoleta, a promoção de tecnologias avançadas de poupança de água e ajudará a indústria de materiais de construção a alcançar um desenvolvimento verde, de baixo carbono e de alta qualidade.
+86-18861303997

+86-512-63807088

Alberto@canlon.com

No.8, Hengtong Rd, cidade de Qidu, Wujiang Dist, cidade de Suzhou, 215234, China